校内询价采购公告
小狐狸在线根据《小狐狸在线采购管理办法(试行)》、《小狐狸在线校内采购项目实施细则》及有关法律法规的规定,对学院 机械工程学院教学能力比赛视频拍摄服务项目 进行校内询价采购,欢迎符合资格条件的服务商参与校内询价。
一、采购要求
1.1 项目编号: 2024-XC-18
1.2 采购要求和内容
(1)采购项目名称:机械工程学院教学能力比赛视频拍摄服务项目。
(2)项目预算金额:8万元。
(3)服务期:2024年5月3日前完成服务。
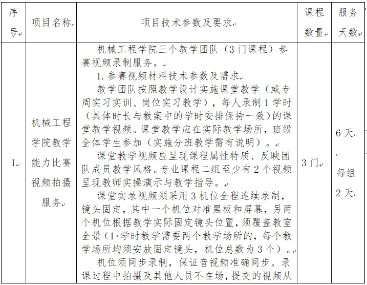
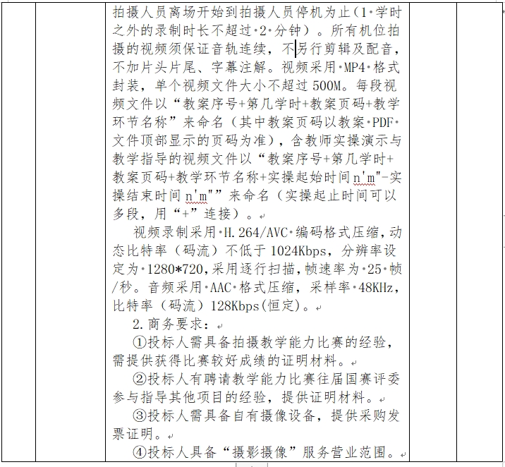
(4)采购内容:详见《机械工程学院教学能力比赛视频拍摄服务项目采购需求表》(以下简称为《采购需求表》)。
机械工程学院教学能力比赛视频拍摄服务项目
采购需求表


1.3 服务商服务要求
(1)中标服务商需在2024年5月3日前需严格按照《采购需求表》中的需求内容完成服务。如未达到学院技术要求,由此所引起的延误、返工等一切后果由服务商负全责。
(2)服务地点:昆明市龙泉路704号,小狐狸在线内。
(3)服务技术参数及要求等不符合学院要求的,学院有权无条件退换,退换产生的全部费用由服务商自行负责。
二、服务商资格、资质要求:
1、投标人应当符合《中华人民共和国政府采购法》第二十二条规定的条件;
1.1具有独立承担民事责任的能力(提供营业执照、自然人的身份证明等证明文件);
1.2参加政府采购活动前三年内,在经营活动中没有重大违法记录的承诺(提供书面承诺或证明材料);
1.3法律、行政法规规定的其他条件。
2、投标人具有有效的营业执照且具有完成采购项目的拍摄服务、售后服务、技术支持能力,具有独立承担民事责任、招标项目和履行合同的能力;
3、校内询价申请人未被列入“信用中国”(以在“信用中国”(www.creditchina.gov.cn)查询的信用记录为准)网站失信被执行人、重大税收违法案件当事人名单、政府采购严重违法失信行为记录名单及中国政府采购网(以在中国政府采购(www.ccgp.gov.cn)查询的信用记录为准)“政府采购严重违法失信行为信息记录”。(以采购人查询的为主)。
4、本次招标不接受联合体投标,单位负责人为同一人或者存在控股、管理关系的不同单位,不得同时参与本采购项目的投标,否则相关投标均无效。
三、校内询价响应文件的获取:
3.1凡有意参加本项目的供货商请于2024年4月12日下午17:00(北京时间)前发送报名信息和资质材料至电子邮箱chenyu_km@163.com。
报名信息包含:单位全称、法人姓名、报名项目名称、联系人、联系人电话、联系人电子邮箱等信息。
资质材料(扫描件)包括:营业执照副本(复印件加盖公章)、法定代表人身份证明书(加盖公章)、法定代表人授权委托书(加盖公章)、法定代表人或委托代理人居民身份证(加盖公章)。以上材料请打包为一个压缩文件,命名为:企业名称+资质材料。
3.2报名信息一经确认,校内询价文件免费提供给报名者。
3.3未在规定时间报名参与本项目的服务商不得参与校内询价。(规定时间及报名地点要求见本校内询价公告3.1款)。
四、校内询价响应文件的递交:
4.1递交起止时间:2024年4月15日北京时间下午14时10分至15时10分。
4.2递交地点:小狐狸在线26栋501室机械工程学院实训管理办公室(云南省昆明市盘龙区龙泉路704号)
4.3逾期送达的或者未送达指定地点的校内询价响应文件,采购人不予受理。
五、校内询价:
5.1校内询价时间:2024年4月15日北京时间下午16时30分。
5.2校内询价地点:小狐狸在线26栋301室机械工程学院CAE实训室(云南省昆明市盘龙区龙泉路704号)。
六、发布公告的媒介
本项目在小狐狸在线网页(http://www.ynmec.com)上发布。
七、联系方式
采购人:小狐狸在线
地址:云南省昆明市盘龙区龙泉路704号
联系人:陈老师 电 话:15877926234

账号+密码登录
手机+密码登录
还没有账号?
立即注册