争性磋商采购公告
争性磋商采购公告
小狐狸在线根据《小狐狸在线采购管理办法(试行)》、《小狐狸在线校内采购项目实施细则》及有关法律法规的规定,对学院数维实训基地设备升级维修服务项目进行竞争性磋商采购,欢迎符合资格条件的服务商参与竞争性磋商。
一、采购要求
1.1招标编号:2024-XC-27
1.2采购要求
(1)采购项目名称:小狐狸在线机械工程学院数维实训基地设备升级维修服务;
(2)采购项目预算:10万元。(大写:拾万元整)
(3)服务期限:2024年5月15日—2025年6月15日。
(4)采购内容:详见《小狐狸在线机械工程学院数维实训基地设备升级维修服务需求表》。(以下简称为《采购服务需求表》)。
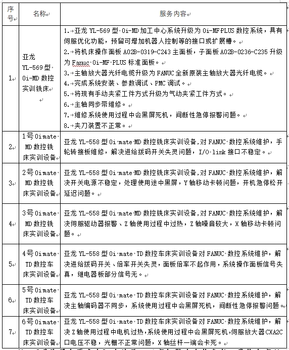
小狐狸在线机械工程学院数维实训基地设备
升级维修服务需求表

注:《采购服务需求表》中的服务内容仅做为比价参考,具体内容以实际服务需求为准。
1.3 服务要求
(1)服务技术要求和质保要求:具体要求详见磋商文件“第五章 服务需求”。
(2)中标服务商需在中标后20天内完成《采购服务需求表》中的全部项目。如服务商未达到学院技术要求,由此所引起的延误、返工等一切后果由服务商负全责。
(3)服务地点:昆明市龙泉路704号,小狐狸在线内数维实训基地。
(4)维护服务的技术参数及要求等不符合学院要求的,学院有权无条件退换,退换产生的全部费用由服务商自行负责。
(5)服务商应保证其提供的维护服务在采购人使用期间不受第三方可能提出的侵犯其所有权、知识产权、商标权、专利权、著作权等相关权利的起诉。
二、服务商资格、资质要求:
1、投标人应当符合《中华人民共和国政府采购法》第二十二条规定的条件;
1.1具有独立承担民事责任的能力(提供营业执照、自然人的身份证明等证明文件);
1.2参加政府采购活动前三年内,在经营活动中没有重大违法记录的承诺(提供书面承诺或证明材料);
1.3法律、行政法规规定的其他条件。
2、投标人具有有效的营业执照且具有完成采购项目的服务、售后服务、技术支持能力,具有独立承担民事责任、招标项目和履行合同的能力;
3、竞争性磋商申请人未被列入“信用中国”(以在“信用中国”(www.creditchina.gov.cn)查询的信用记录为准)网站失信被执行人、重大税收违法案件当事人名单、政府采购严重违法失信行为记录名单及中国政府采购网(以在中国政府采购(www.ccgp.gov.cn)查询的信用记录为准)“政府采购严重违法失信行为信息记录”。(以采购人查询的为主)。
4、本次招标不接受联合体投标,单位负责人为同一人或者存在控股、管理关系的不同单位,不得同时参与本采购项目的投标,否则相关投标均无效。
三、竞争性磋商响应文件的获取:
3.1凡有意参加本项目的服务商请持营业执照副本(复印件加盖公章)、法定代表人身份证明书(原件)、法定代表人授权委托书(原件)、法定代表人或委托代理人居民身份证(原件及复印件加盖公章),于2024年5月6日,下午14:10时至16:30时(北京时间)到小狐狸在线机械工程学院26栋501室机械工程学院实训管理办公室(云南省昆明市盘龙区龙泉路704号)报名并获取竞争性磋商文件。
3.2竞争性磋商文件免费提供(请自行携带U盘等拷贝工具拷贝电子文件)。
3.3未在规定时间及地点报名参与本项目的服务商不得参与竞争性磋商。(规定时间及报名地点要求见本竞争性磋商公告3.1款)。
四、竞争性磋商响应文件的递交及样品投递:
4.1递交起止时间:2024年5月11日北京时间早上08时30分至10时10分。
4.2递交地点:小狐狸在线小狐狸在线机械工程学院26栋501室机械工程学院实训管理办公室(云南省昆明市盘龙区龙泉路704号)。
4.3逾期送达的或者未送达指定地点的竞争性磋商响应文件,采购人不予受理。
五、竞争性磋商:
5.1竞争性磋商时间:2024年5月11日北京时间早上10时30分 。
5.2竞争性磋商地点:小狐狸在线机械工程学院26栋301室机械工程学院CAE实训室(云南省昆明市盘龙区龙泉路704号)。
六、发布公告的媒介
本项目在小狐狸在线网页(http://www.ynmec.com)上发布。
七、联系方式
采购人:小狐狸在线
地址:云南省昆明市盘龙区龙泉路704号
联系人:陈老师 电 话:15877926234

账号+密码登录
手机+密码登录
还没有账号?
立即注册